茨城県では、M&Aによる事業承継を支援する専門家に対し、「M&A促進奨励金」を支給する制度が開始されております。
茨城県が独自で実施している制度ですが、茨城県の専門家として実際に申請してみた感想や手続きの方法を紹介していきたいと思います。
制度概要はコチラをご覧ください。

簡単に言うと、
士業の方やM&A専門家の方が、
後継者不足の企業を、
M&AプラットフォームのBATONZ(バトンズ)に登録すると、
10万円の奨励金がもらえる、
というM&Aの専門家向けの奨励金制度です。さらに、当該案件が成約に至ると追加で20万円の奨励金がもらえます。要は、後継者不足などが原因で廃業に追い込まれてしまう企業を減らすべく、インターネットプラットフォームを活用したM&Aを促進してくれませんか、というものです。
弊社でも2件の売り案件を登録し、本日「案件登録奨励金」を受領しました。2021年8月12日にバトンズにて公開、2021年8月19日に申請し、2021年8月31日に入金となりましたので、公開から3週間弱で入金が完了されたことになります。だいぶ早いですね。
では手続きは大変なのでしょうか?必要書類もたくさんで、準備も大変なものなのでしょうか?答えはNOです。簡単です。提出書類は下記の書類のみでした(「茨城県への奨励金申請作業は簡単です」という意味です。誤解のないよう,,,)。
〜申請作業の流れ〜
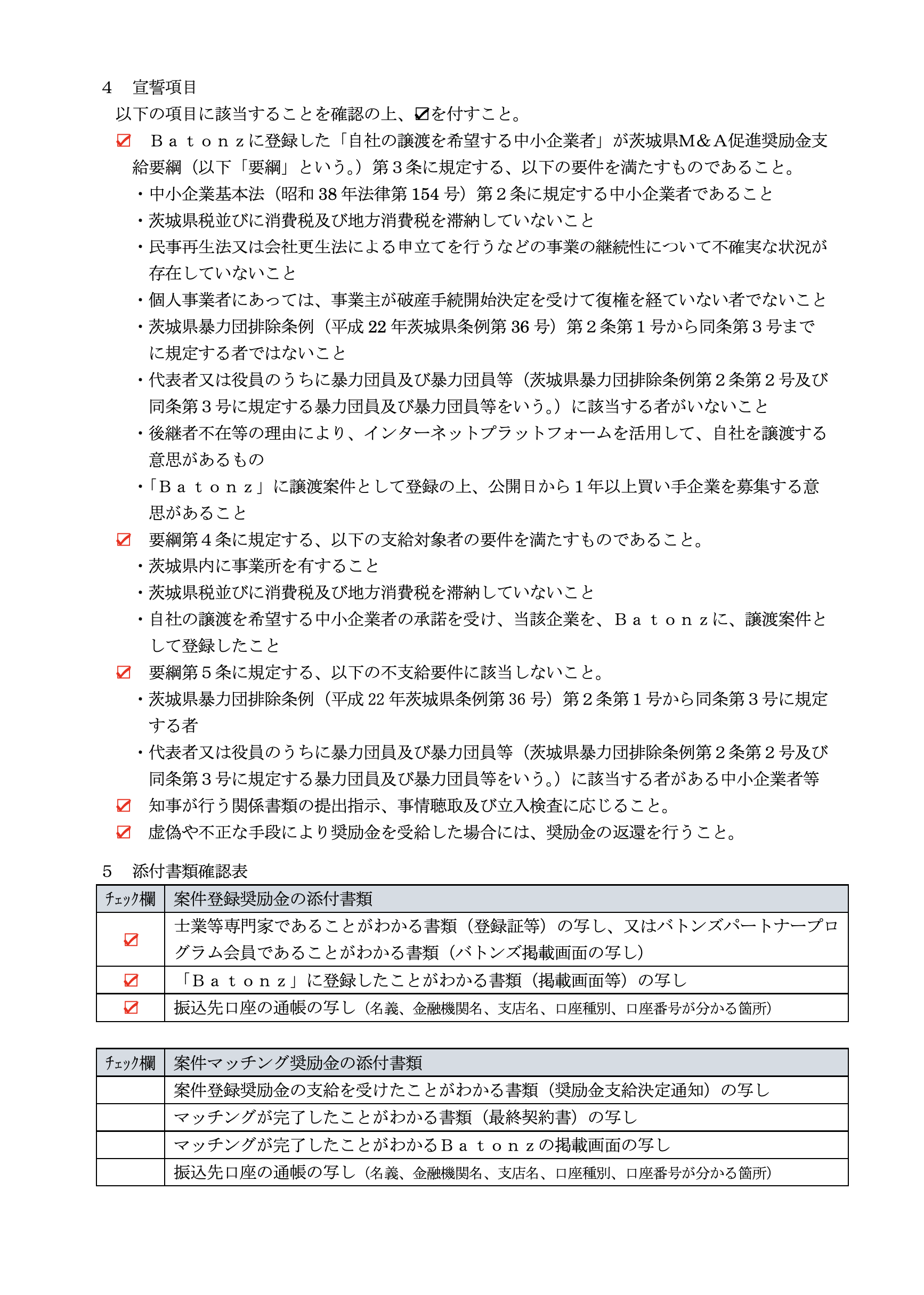
【①申請書】
【②士業等専門家であることが分かる書類】
【③登録した案件が掲載されたバトンズのページ】
【④入金に使いたい通帳の写し】
まとめ
【①申請書】
記載箇所は赤字の箇所のみです。基本情報を記載し、チェック項目にチェックするのみですので、登録企業の基本情報さえ把握していれば10分もあれば作成可能かと思います。


【②士業等専門家であることが分かる書類】
バトンズのパートナーであれば、以下のようなキャプチャの印刷で大丈夫でした。士業の方であれば資格登録証の写しで良いかと思います。コチラは既にある資料かと思いますので、コピーするだけで準備可能です。

【③登録した案件が掲載されたバトンズのページ】
管理画面のページとなります。案件名とアドバイザー名が記載されており、担当のアドバイザーであることが分かる書類であればokです。コチラも既にある資料かと思いますので、コピーするだけで準備可能です。

【④入金に使いたい通帳の写し】
表紙と、支店名などが記載されている中面の写しなどです。コチラも既にある資料かと思いますので、コピーするだけで準備可能です。

以上となります。
まとめ
申請書以外は、既にある書類をコピーするだけで準備可能な書類です。申請書も、基本情報を埋めるだけで作成可能なものとなっており、考える必要や準備する必要があるものはございません。上記必要書類を準備したら、茨城県の中小企業課に郵送することで申請することが可能です。
奨励金欲しさにむやみやたらに申請するものではありませんが、せっかくバトンズに案件を掲載するのであれば、併せてこの制度も活用しておきたいところです。ぜひ参考にしてみてください。
ライフハックブログではこの他にもM&Aに役立つ補助金の情報をまとめています。合わせてお読み下さい!
M&Aに役立つ補助金紹介